As the business grows and a number of stores increases, retailers begin to face issues such as overstocking/understocking, fall in customer service, slower response to customer queries, supply chain inefficiencies, etc.
Because of these problems, Founders are forced to spend more time on operational issues leaving them little or no time to spend on growth activities. Consequently, growth becomes stagnant.
Ideally, any Founder should dedicate at least 70% of daily time to growth activities such as new product identification, margin improvement, expansion opportunities, etc. If a retailer is unable to spend this time on growth, it is an alarming indication of inefficiencies in operations.
In such cases, the retailer should look at bringing in standard operating processes (SOPs), strong mid-level management and powerful reporting systems to free up time from regular operations.
SOPs help retailers:
- Standardize business operations
- Give process and role clarity to employees
- Reduce chances of fraud
- Increase efficiency
SOPs should be more than just a set of documents – they should be how a company operates whether during peak season or off-season, whether in the presence or absence of the founder.
SOPs should set the culture of the company to operate in an organized and efficient manner and alleviate some of the biggest problems in retail.
A good SOP should cover process flows, RACI, and dashboards among others, and the examples of some of these are given below.
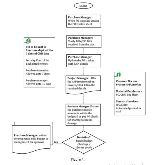
Process Flows – Process flows cover every aspect of a business’s operations – procurement, sales, store operations, marketing, finance, admin, HR and others. An excerpt of a sample SOP for a purchase entry process which is an important stage for inventory data to be fed into the system is given below.

RACI – Roles and Responsibilities will be allotted for each task in the process. For each task, the following should be allotted.
R1 – Primary Responsible Person
R2 – Secondary Responsible Person (to act in the absence of the Primary Responsibility)
A – Accountable i.e., Answerable for proper execution of the task
C – Consulted i.e., This person will be consulted for any queries
I – This person will be informed after completion of the task.

The matrix as shown above instills responsibility and accountability in the minds of employees making business, process-dependent rather than people-dependent.
Dashboards: The main objective of laying out SOPs is to eliminate the founder’s involvement in daily mundane operations. But that does not mean losing control over business. To enable the founder to monitor and control the business, comprehensive and insightful dashboards need to be implemented. There can be one master dashboard or individual dashboards for each department.
Below is a sample dashboard for the accounts department tailor-made for the founder on a daily/weekly basis.

Expert verified 
