E invoicing under GST is now mandatory for certain businesses, but the rules, turnover limits, and compliance process can get overwhelming.
Let us help you understand GST E invoicing eligibility, rules, step by step process, benefits, and more in this simplified guide.
What is E Invoicing Under GST?
E-invoicing under GST (Goods and Services Tax) is a system that requires certain businesses to authenticate and validate their invoices electronically.
It is to be done in a government-specified format using a government-authorized platform called the Invoice Registration Portal (IRP).
Every eligible invoice is validated, digitally signed, and assigned a unique Invoice Reference Number (IRN) and QR code.
IMPORTANT: E-Invoicing Is NOT Invoice Creation
E-invoicing doesn’t mean businesses must generate invoices on a government website.
Instead, it means submitting already-prepared invoice details, created through your own ERP or accounting software, in a structured format (JSON) to the IRP for validation and authentication.
Once validated, the invoice becomes a legally recognized e-invoice, ready for use in GST return filing, e-way bill generation, and input tax credit (ITC) reconciliation.

E Invoicing Applicability Under GST
E-invoicing under GST applies only to specific businesses based on their annual aggregate turnover (AATO) and nature of transactions.
Let’s take a look at its applicability, eligibility, threshold and more:
Turnover Threshold for E-Invoicing Applicability
E-invoicing is mandatory for GST-registered businesses whose aggregate annual turnover exceeds a specified limit in any financial year from 2017–18 onwards.
| Financial Year | Turnover Threshold | Effective From |
| 2020–21 | ₹500 crore and above | 1st October 2020 |
| 2021–22 | ₹100 crore and above | 1st January 2021 |
| 2022–23 | ₹20 crore and above | 1st April 2022 |
| 2023–24 | ₹10 crore and above | 1st October 2022 |
| 2023–24 (latest) | ₹5 crore and above | 1st August 2023 |
Currently, E-invoicing is mandatory for businesses with aggregate turnover exceeding ₹5 crore in any financial year since 2017–18.
How Is Aggregate Turnover Calculated?
- Turnover includes taxable, exempt, export, and inter-state supplies.
- It is calculated PAN-wise, summing up the turnover of all GSTINs under a single PAN across India.
- GST and cess amounts are excluded from turnover calculation.
Who Must Comply With E-Invoicing: Transactions & Documents Covered
If your business meets the turnover threshold, e-invoicing is mandatory for specified transactions and documents.
Transactions Covered Under E-Invoicing :
- B2B (Business-to-Business) Transactions: GST registered business supplies goods or services to another registered business.
- Exports: All export transactions (goods and services), with or without payment of IGST (zero rated supply under GST)
- B2G (Business-to-Government) Transactions: Supplies made to government departments or agencies that are registered under GST.
- SEZ Developer Transactions: Supplies made to SEZ developers (not SEZ units).
- Deemed Exports: Supplies notified as deemed exports under GST (e.g., supplies to EOU units).
- Reverse Charge Mechanism (RCM) Transactions: When a supplier makes supplies that fall under RCM, and the recipient is liable to pay GST
Documents Covered Under E-Invoicing
- Tax Invoices for B2B, B2G, export, and SEZ transactions. Must be reported to the IRP for validation and generation of the Invoice Reference Number (IRN) and QR code.
- Credit Notes issued when the value of the original invoice is reduced: Must reference the original invoice already registered with the IRP.
- Debit Notes issued when the invoice value increases: Also needs to be linked to the original tax invoice.
Only three specific document types are accepted by the Invoice Registration Portal (IRP) for e-invoicing purposes in the prescribed JSON format.
Who is Exempt From E-Invoicing: Transactions and Documents NOT Covered
Some sectors and entities are exempt from e-invoicing, even if they exceed the turnover threshold. These include:
- Banks and Financial Institutions
- Insurance Companies
- Non-Banking Financial Companies (NBFCs)
- Goods Transport Agencies (GTAs)
- Passenger Transport Services
- Multiplexes showing cinematographic films
- Special Economic Zone (SEZ) units (but not SEZ developers)
- Government Departments and Local Authorities (unless registered under GST)
Apart from these sectors, the following are outside the scope of e-invoicing, even if issued by a business that crosses the turnover threshold:
- B2C (Business-to-Consumer) Transactions: Sales made to unregistered persons (end consumers). Though businesses with turnover > ₹500 crore must include dynamic QR codes on B2C invoices
- Bills of Supply: Used for exempt or non-taxable supplies, such as services by banks or education services.
- Delivery Challans: Issued for movement of goods without a sale (e.g., job work, testing, approval basis).
- Imports: Inbound transactions, such as import of goods or services
- Financial or Commercial Credit Notes: Not issued under Section 34 of the CGST Act and hence not covered.
- Supplies by Exempt Entities: Entities exempt from e-invoicing do not need to generate IRNs for any of their transactions:
How to Check If E-Invoicing Applies to Your Business
You can verify e-invoicing applicability through the official government portal:
Use the “Search by GSTIN” feature to check if your business is required to comply.
E Invoicing Reporting Timeline
As per the latest update in effective April 1, 2025:
- Businesses with turnover ₹10 crore or more will be required to report invoices to the IRP within 30 days of invoice issuance.
- This change introduces a reporting deadline to enhance real-time compliance.
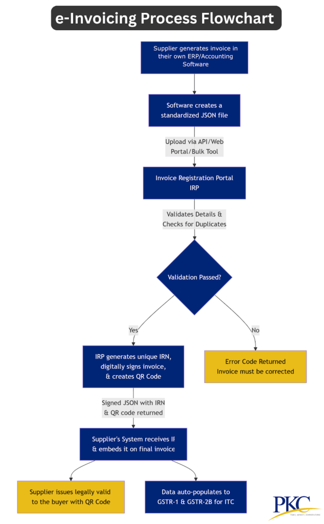
Process of Generating an E Invoice Under GST

Before you start, here’s a quick checklist:
| Requirement | Description |
| GST Registration | Business must be registered under GST |
| Applicable Turnover Threshold | Meet the AATO limit (₹5 Cr as per latest rule) |
| ERP/Billing Software | Capable of exporting invoices in JSON format as per GSTN schema |
| IRP Access | Can access the Invoice Registration Portal |
Here’s a look at the step by step process to Generate an e-Invoice under GST:
Step 1: Invoice Creation in Your Software
- Create the invoice using your billing, accounting or ERP system (e.g., Tally, SAP, Zoho, Busy, Marg, QuickBooks).
- Invoice must include:
- Supplier and Recipient GSTIN
- Invoice number & date
- Item description with HSN codes
- Taxable value, CGST/SGST/IGST
- Invoice type (B2B, Export, SEZ, etc.)
Step 2: Convert Invoice to JSON Format
- The software should be capable of producing invoice data in JSON format as per the prescribed e invoice schema.
- This file structure is machine-readable and mandatory for uploading to the IRP.
Step 3: Upload JSON to Invoice Registration Portal (IRP)
You can upload invoice JSON to IRP using any of the following methods:
| Upload Method | Best For |
| API Integration | Mid-to-large businesses using ERP systems |
| GSP (GST Suvidha Provider) | Third-party apps handling GST compliance |
| Offline Tool | Small businesses uploading manually |
| Web Portal Upload | Occasional or low-volume invoice generators. |
Step 4: Validation by IRP
IRP performs:
- De-duplication check: Same invoice number + GSTIN + FY
- Schema validation: All required fields must be correctly filled
- GSTIN checks: Verifies supplier and buyer GSTINs are valid and active
✅ If successful:
- IRP generates a 64-character IRN (Invoice Reference Number).
- IRP digitally signs the invoice.
- A QR code is generated with key invoice details:
- IRN
- GSTINs
- Invoice number & date
- Tax amount & total value
⚠️If validation fails:
- IRP returns an error code and message (e.g., duplicate invoice, invalid GSTIN).
- You must correct and re-upload the invoice JSON.
You cannot issue a valid invoice until the IRN is generated.
Step 5: Signed Data Returned to Supplier
- IRP sends back digitally signed JSON, IRN, and QR code.
- This data is integrated back into your ERP/invoicing system automatically (if API is used).
- You now have a legally valid e-invoice.
Step 6: Final Invoice Issued to Buyer
- You now print or email the final invoice with the IRN and QR code.
- The QR code must be printed on the invoice (mandatory).
- Without the IRN and QR code, the invoice is not legally valid under GST for B2B transactions.
Step 7: Automatic Data Sharing with GST Portal
The IRP automatically sends the invoice data to:
| System | Purpose |
| GST Portal | Auto-populates GSTR-1 (sales register) |
| E-Way Bill System | Prepares Part-A of e-way bill (if applicable). |
Recipient sees the invoice in:
- GSTR-2A / 2B (to claim ITC)
How PKC Helps Businesses With E Invoicing Under GST
✅ Expert GST e-invoice schema compliance and implementation
✅ Turnover threshold assessment for e-invoice applicability
✅ 24/7 technical support for e-invoice portal issues
✅ API integration for seamless e-invoice portal connectivity
✅ Credit note and debit note e-invoicing support
✅ Multi-GSTIN e-invoicing for diversified business entities
✅ Comprehensive training for your accounting teams
✅ Multi-location GST compliance management for enterprises
✅ Integration with existing Tally, Busy, QuickBooks software
✅ Proactive alerts for regulatory updates and changes
Explore Our GST Services here
Benefits of E Invoicing Under GST
Standardized Format: E-invoices follow a common schema, ensuring consistency across systems. This simplifies processing for auditors, tax officials, and software platforms.
Fewer Errors & Less Fraud: Each invoice is validated in real-time by IRP, eliminating duplicate entries and incorrect GSTINs. Invoices receive a unique IRN and QR code, making them tamper-proof and reducing fake invoices and ITC fraud.
Faster ITC Claims: Once authenticated, invoices auto-reflect in the buyer’s GSTR-2B, speeding up and simplifying Input Tax Credit claims.
Seamless Integration: E-invoice data auto-populates GSTR-1 and E-Way Bills, cutting down on manual data entry and saving time.
Lower Compliance Burden: Returns are auto-filled, reducing filing effort and mismatches between GSTR-1 and GSTR-3B.
Greater Transparency: QR codes on invoices allow instant verification by buyers and tax officials, boosting trust and credibility.
Better Cash Flow: Fewer disputes and faster processing lead to quicker payments and improved working capital management.
Easier Reconciliation: Auto-sharing of invoice data between buyer and seller reduces mismatches and simplifies audits.
Easier Access to Credit: Digitally verifiable invoices help banks assess creditworthiness, speeding up loan approvals and invoice financing.
Cost Savings & Efficiency: Automation cuts manual work, reduces errors, and lowers overall compliance costs while enabling faster audits.
E-Invoice Format and Schema
An e-invoice schema is a standardized JSON template that defines how invoice data must be structured when submitted to the IRP.
- It ensures uniformity in invoice reporting
- Required for IRP validation and generation of IRN (Invoice Reference Number)
- Eliminates errors in GST returns, e-way bills, and audit trails
Mandatory Fields in E-Invoice Schema
| Field | Description |
| Supplier GSTIN | GST number of seller |
| Buyer GSTIN | GST number of buyer |
| Invoice Number | Unique number, as per your accounting system |
| Invoice Date | Date of issue |
| HSN/SAC Code | Goods/Services classification |
| Taxable Value | Value before GST |
| Tax Rate | GST rate (e.g., 5%, 12%, 18%) |
| Total Invoice Value | Value including GST |
| Place of Supply | State/UT Code |
| Invoice Type | B2B, Export, SEZ, RCM, etc. |
Optional / Additional Fields
- Buyer name, address, contact info
- Dispatch & delivery addresses
- Payment terms, credit period
- PO number, contract number
- Transporter details for e-way bill
Main Sections of the E-Invoice Schema (v1.1)
| Section Name | Key Fields (Examples) |
| Basic Details | Invoice type, invoice number, invoice date |
| Seller Details | GSTIN, name, address, pincode, state code |
| Buyer Details | GSTIN, name, address, place of supply, pincode |
| Dispatch Details | Location of dispatch (if different) |
| Ship-To Details | Delivery address (if different from buyer) |
| Item List | Description, HSN/SAC, qty, rate, amount, taxes |
| Tax Details | CGST, SGST, IGST, Cess amounts |
| Document Totals | Total taxable value, total tax, grand invoice total |
| QR Code & IRN | Auto-generated by IRP upon validation |
File Format
Format: JSON (JavaScript Object Notation)
- Machine-readable
- Must follow latest schema version (e.g., 1.1)
- Generated automatically by ERP/software (not manually)
Schema Characteristics
- Strict data types (string, number, decimal)
- Maximum lengths and formats enforced (e.g., GSTIN = 15 characters)
- Version control (e.g., v1.1)
- Validation rules applied at IRP
Where to Get Schema Files
- GST E-Invoice Portal
- NIC Developer Portal
- Updated API documentation and sample JSON files are provided
12 Common Errors in E Invoicing: Reason, Codes & Fixes
Even though e-invoicing simplifies compliance under GST, errors can still occur. Let’s address the most common issues:
1. Duplicate Invoice Upload
Error Code: 2150
Reason: Same invoice (same GSTIN + Financial Year + Invoice No.) is being uploaded again.
Fix:
- Do not re-upload an already submitted invoice.
- Use your accounting software to check if an IRN was already generated.
- Implement controls to prevent reusing invoice numbers.
2. Invalid JSON Format or Schema Error
Error Code: Multiple
Reason: Invoice not in the correct JSON format or using outdated schema.
Fix:
- Update your ERP or billing software to the latest GST schema version.
- Validate JSON before upload using GSTN-provided tools.
3. IRN Not Generated
Reason: Mandatory fields are missing or data mismatches (e.g., invalid HSN, wrong invoice type).
Fix:
- Verify that all mandatory fields are filled (invoice date, GSTIN, HSN/SAC, tax rate, etc.).
- Use schema validators or automated pre-checks in your software.
4. Wrong GSTIN (Supplier or Buyer)
Error Codes: 3028 (not found), 3029 (inactive)
Reason: Invalid, inactive, or mistyped GSTIN.
Fix:
- Check GSTIN validity on the GST Portal.
- Implement real-time GSTIN validation in your billing software.
5. Missing or Incorrect HSN/SAC Code
Error Code: 2176
Reason: Invalid or insufficient digits in HSN/SAC code (e.g., 2 digits for turnover > ₹5 Cr).
Fix:
- Use the GST HSN Code Finder
- Maintain a master database of HSN/SAC codes in your system
6. Cancellation Errors
Reason: Trying to cancel an invoice after 24 hours.
Fix:
- Cancel invoices within 24 hours on IRP
- After 24 hours: issue a Credit Note and generate a new corrected invoice
7. Mismatch in Tax Values
Error Code: 2182, 2189, 2227
Reason:
- Total invoice value doesn’t match item-wise breakup.
- CGST ≠ SGST for intra-state supply.
Fix:
- Cross-check invoice math like discounts, rounding, and tax splits.
- CGST and SGST must be exactly equal for intra-state sales (±₹1 tolerance)
8. Invalid Document Type
Reason: Wrong entry in DocType field (e.g., using “Invoicee” instead of “INV”).
Fix:
- Use the correct codes:
- INV – Invoice
- CRN – Credit Note
- DBN – Debit Note
9. Connectivity or API Errors
Reason: IRP not reachable, timeout, or too many API hits.
Fix:
- Retry after a few minutes
- Implement a delay/retry mechanism in your API integration
- Use error queues for failed requests
10. Invalid or Expired DSC
Reason: DSC used for signing not registered or expired.
Fix:
- Register or renew DSC via GST Portal
- Go to: Dashboard > Register/Update DSC
11. Data Mismatch Between IRP, GSTR-1, and E-Way Bill
Reason: Invoice data on IRP doesn’t match GSTR-1 or e-way bill.
Fix:
- Ensure all platforms (IRP, GSTR-1, e-way bill) pull data from a single source (ERP/Accounting software)
- Reconcile reports monthly
12. QR Code Not Printed on Invoice
Reason: IRN generated but invoice shared without IRP QR code.
Fix:
- Always print/share the IRP-generated QR code and acknowledgement number on the invoice sent to the buyer
- Invoices without QR code are legally invalid
| ✅ Do This | ❌ Avoid This |
| Use updated GST-compliant billing software | Using Excel, PDF, or unsupported formats |
| Validate data before IRN generation | Submitting incomplete invoices |
| Cancel IRNs within 24 hours | Waiting too long to make corrections |
| Reconcile GSTR-1, IRP & e-way bill data | Manual entry in different systems |
| Train your staff on e-invoicing rules | Assuming system will fix errors automatically |
FAQs about GST E-Invoicing
Businesses registered under GST with an annual turnover of ₹5 crore or more are eligible. However, some sectors like banking, insurance, and SEZ units are exempt.
Yes, e invoicing under GST is mandatory for businesses with turnover above ₹5 crore from August 1, 2023. Businesses below this threshold are not required to generate e invoices.
The e invoice system under GST is a process where invoices are electronically validated by the Invoice Registration Portal (IRP). Each invoice gets a unique Invoice Reference Number (IRN) and QR code.
An e invoice must be generated and uploaded to the IRP at the time of issuing the invoice. Delays can lead to non-compliance and penalties.
Yes, but cancellation is allowed only within 24 hours of generating the e invoice. After that, businesses must issue a credit note to correct errors.
Invoices without a valid IRN and QR code are considered invalid under GST. Businesses may face penalties and customers cannot claim Input Tax Credit (ITC).
Once an e-invoice is generated, its data automatically flows into the e way bill system. This auto-fills Part-A of the e way bill, reducing duplicate entry.
Expert verified 
