Written By – PKC Desk, Edited By – Abhinand, Reviewed By – Aakash
TAXATION OF Association of Persons
What is an AOP? (As per Income Tax Act, 1961)
An association of persons means an association in which two or more persons join in a common purpose or common action. The term person includes any company or association or body of individuals, whether incorporated or not. An association of persons may have companies, firms, joint families as its members.
If only individuals are members then it is called the Body of Individuals.
Difference between AOP and Trust:
The creation of trust must be wholly for charitable purposes and the objectives of the trust should be for charitable purposes, as defined under the Act. The trust should not be created for the benefit of any particular religious community or caste. The trust should not be created for carrying on business for profit whereas the objective of an AOP may or may not be for charitable purpose and can operate with a motive of generating profit.
Difference between AOP and Partnership:
The basic difference between an AOP and a partnership firm is composition of the members.
An AOP may have as its members, companies, firms, joint families and associations. The companies entering into a joint venture can also be an assessable unit as an AOP. However, a firm or a company cannot become a partner of a firm.
Computation of Income of AoP
The total income under the different heads i.e. Income from house property, Profits or gains of business or profession, Capital gains, and income from other sources shall be worked out ignoring incomes exempt under Sections 10 to 13A
Adjustments to be made from the above:
- If salary, commission, bonus or remuneration is paid by AoP/BoI to members, it will be added back. It may be noted that remuneration paid for actual services is also disallowed. This is due to the express provision in Section 40(ba).
- If interest is paid by AoP/BoI to members, it will be added back.

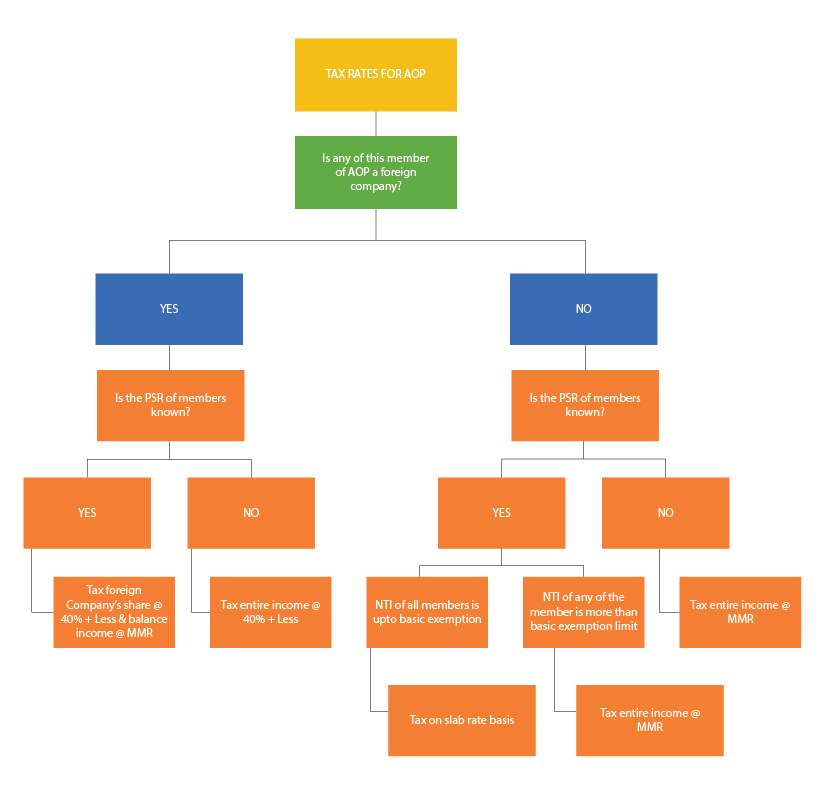
Calculation of Tax of AoP
Tax of AoP/BoI shall depend on whether shares of members are determinable or not.
A. Shares of members are determinable:
a. If no member of AoP/BoI has income exceeding the maximum amount not chargeable to tax: The tax is chargeable on the total income of an AoP/BoI at the same rate as is applicable in the case of an individual.
b. If any member of AoP/BoI has income exceeding the maximum amount not chargeable to tax: In this case, AoP is taxed at maximum marginal rate.
And finally, if the total income of any member of the AOB/BOI (whether or not it exceeds the maximum amount not chargeable to tax in the case of an individual) is chargeable to tax at a rate higher than the maximum marginal rate, tax shall be charged
- on that portion of the total income of the AOP/BOI which is relatable to such member at such higher rate
- and the balance of the total income of the AOP/BOI shall be taxed at the maximum marginal rate, 33.99%.
B. Shares of members are indeterminable:
Tax is charged on the total income of the AOP/BOI at the maximum marginal rate. However, if any member is charged at a higher rate than the maximum marginal rate, the income shall be taxed at such a higher rate.
Calculation of Tax in the hands of members:
The assessment of the members of AOP or BOI depends on whether the AOP or BOI is chargeable to tax at the maximum marginal rate or rates applicable to individuals or is not chargeable to tax at all. Let’s discuss it here below:
- Where AOP or BOI is chargeable to tax at a maximum marginal rate or any higher rate, the share of profit of a member is not included in his total income.
- Where AOP or BOI is taxed at rates applicable to the individual, the share of profit of a member from AOP or BOI is to be included in the total income of the member.
- But, the member is entitled to a rebate of tax on the entire share of profit at the average rate of tax applicable to total income.
- Where AOP or BOI is not chargeable to tax at all, the share of profit of a member from AOP or BOI is included in his total income and he will pay tax on it. He is not entitled to any rebate of tax on such profits.
(Note: Average rate = Total Income Tax x 100/Total Income)
Summary

Association of Persons
Under Income Tax Law, apartment owners associations are categorized as Association of Persons (AOP). An association of persons (AOP) under the Income Tax Act is an entity or unit of assessment. But, an AOP does not mean any and every combination of persons. It is only when they associate themselves in an income-producing activity that they become an association of persons. An AOP implies a voluntary getting together for a common design or combined will to engage in an income producing activity.
Income Tax exempt on mutuality basis
Associations such as apartment owners’ association or any mutual association run on subscriptions obtained from members for maintenance, mutual help, and recreations, whether periodically made or received as entrance fee or as ad hoc contributions from time to time are all exempt on mutuality basis in the view that no one can make income out of himself. The principle of mutuality derives from the concept that income earned by a person from external sources is taxable. Thus income derived from oneself cannot be treated as income thus cannot be taxed.
Court rulings on the doctrine of mutuality
For an income of a housing society to be exempt, the Supreme Court, in the case of Indian Tea Planters’ Association Vs CIT 82 ITR, p.322 (Cal) prescribed that the contributor and the recipient of the services should broadly be the same. Likewise, in the case of CIT Vs Bankipur Club Ltd, 226 ITR p.97 (SC), the Supreme Court held that excess of receipts over actual expenditure incurred by a club, for facilities extended to its members as part of the membership of the club, is not taxable as income. Likewise, while explaining the doctrine of mutuality, the Supreme Court, in the case of CIT Vs Kumbakonam Mutual Benefit Fund Ltd, 53 ITR p.241 (SC), laid down that the essence of mutuality lies in the return of what one has contributed to a common fund. It further held that all participants must be contributors to the common fund.
Exemption of Income Tax
The concept of mutuality means that there is no scope for individual profits or gains. Complete tax exemption is given for funds or surplus where the concept of mutuality applies. There are incomes which do not attract tax for apartment owners association. Following are income not subject to tax.
- Interest Earned from Co-operative Banks: Apartment owners association has to pay income tax on interest earned on any investment made in banks or other financial institutes except co-operative banks. Interest earned from investment made in co-operative banks qualifies for 100 per cent deduction under Sec 80P (d).
- Income earned from its member’s contribution: Apartment owners association collects fee for maintenance of apartment, electricity charges, maintenance of common area, interest or fines received from defaulting members etc. The contribution or any surplus fund is carried forward to next fiscal year and no income tax is charged on such contributions.
- Rentals received from members: The apartment owners association can rent out common facilities in apartment to its members for a fee. Common facilities can be community hall, open terrace and other facilities available in apartments. The rental or fee received from members is not taxable under the concept of mutuality.
- Dividend from Indian Companies: Under Sec 10 (33), Dividend from Indian Companies, Income from units of Unit Trust of India and Mutual Funds, and income from Venture Capital Company/fund are exempted from income tax. Divisions received from Co-operative banks are qualified for 100 per cent tax exemption under Sec 80P (d).
- Exemption on donations made: Apartment owners association can enjoy 100 per cent tax deduction on donations made for medical relief set up by state government, donations made to national sports fund, prime minister’s national relief fund, for approved educational institution of national importance etc.
Tax Rebates (Sec 88 and 88B)
Certain payments which qualify for such tax rebate are:-
- Subscription to the National Savings Scheme of the Government.
- Contribution to a statutory or recognized provident fund, approved superannuation fund or public provident fund.
- Payment in a ten year or fifteen year account under the Post Office (Cumulative Time Deposit) Scheme.
- Subscription to the National Savings Certificate (VIII issue).
- Subscription to equity shares or debentures or to units of any mutual fund approved by the Board.
Apartment owners association has to get PAN in the name of association. Concept of mutuality helps apartment owners associations to get 100 per cent tax relief on income earned from contributions and rentals paid by its members. But the apartment owners association will have to pay income tax for rent received from non-members, advertisement of hoardings, rents from mobile or cable tower etc. Interest earned from deposits or interest on investments other than co-operative banks will attract income tax. If an apartment owners association does not have taxable income after deduction available, it should be proved and association has to file income tax return. It is always recommended to audit the books of accounts and maintain books of record for smooth functioning of association’s day-to-day affairs.
What is not covered under the doctrine of mutuality?
Section 2(24) of the Income Tax Act, 1961, recognises the principle of mutuality and excludes all businesses involving such principle, from the purview of the Act. However, it taxes certain items under Clause (vii) of that section.
The principle of mutuality applies to all the non-commercial activities of the society. However, if any activity is carried out commercially by the housing society – for example, letting out the terrace for a mobile antenna – it would no longer be possible to argue that the same is exempt by the principle of mutuality. This is because the contributor (i.e., the telecom company) and the participants (i.e., the members of the society) are not the same set of people and therefore, such business activity carried out by the housing society will become taxable. Likewise, any interest earned by the housing society will also be taxable, unless the same is covered under Section 80 P exemption of the Income Tax Act. Interest on fixed deposits in a bank is taxable as income.
Bibliography
https://www.commonfloor.com/guide/income-tax-and-rebate-for-apartment-owners-association-814.html
https://taxguru.in/income-tax/principle-mutuality.html
https://www.taxfull.com/80/filing-income-tax-return-for-resident-welfare-association
https://www.indiafilings.com/learn/mutual-concern-income-tax/
Also Check: How an Association of Persons Will Be Taxed
Expert verified 
